Skip to main content
Menu
หน้าหลัก
รายการข้อมูล
คอลเล็กชั่น
กลุ่มคำค้น
เกี่ยวกับเรา
WeBPortal
Search
หน่วยงานในสังกัด
Item set
ชื่อเรื่อง
หน่วยงานในสังกัด
Items
of 16
301–325 of 390
Advanced search
Created
Resource class
Title
Ascending
Descending
Sort
โครงสร้างองค์กร กองบริหาร วิทยาเขตจันทบุรี
แผนผังโครงสร้างองค์กร กองบริหาร วิทยาเขตจันทบุรี
โครงสร้างการบริหารกองบริหารการศึกษา มหาวิทยาลัยบูรพา
แผนผังโครงสร้างการบริหารกองบริหารการศึกษา มหาวิทยาลัยบูรพา
โครงสร้างบุคลากรกองกฎหมาย มหาวิทยาลัยบูรพา
แผนผังโครงสร้างบุคลากรกองกฎหมาย มหาวิทยาลัยบูรพา
โครงสร้างองค์กรกองแผนงานมหาวิทยาลัยบูรพา
แผนผังโครงสร้างองค์กรกองแผนงานมหาวิทยาลัยบูรพา
โครงสร้างหน่วยงานกองคลังและทรัพย์สิน มหาวิทยาลัยบูรพา
แผนผังโครงสร้างหน่วยงานกองคลังและทรัพย์สิน มหาวิทยาลัยบูรพา
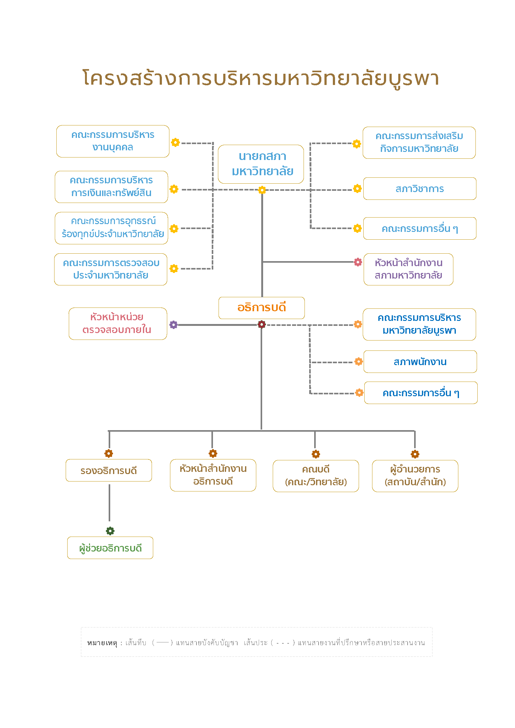
โครงสร้างการบริหารมหาวิทยาลัยบูรพา
แผนผังโครงสร้างการบริหารมหาวิทยาลัยบูรพา
โครงสร้างการแบ่งส่วนงานมหาวิทยาลัยบูรพา
แผนผังโครงสร้างการแบ่งส่วนงานมหาวิทยาลัยบูรพา
โครงสร้างผังองค์กรโรงพยาบาลมหาวิทยาลัยเทคโนโลยีสุรนารี
แผนผังโครงสร้างผังองค์กรโรงพยาบาลมหาวิทยาลัยเทคโนโลยีสุรนารี
โครงสร้างบริหารเทคโนธานี
แผนผังโครงสร้างบริหารเทคโนธานี
โครงสร้างองค์กร ภาระหน้าที่ และความรับผิดชอบ ศูนย์นวัตกรรมและเทคโนโลยีการศึกษา มหาวิทยาลัยเทคโนโลยีสุรนารี
แผนผังโครงสร้างองค์กร ภาระหน้าที่ และความรับผิดชอบ ศูนย์นวัตกรรมและเทคโนโลยีการศึกษา มหาวิทยาลัยเทคโนโลยีสุรนารี
โครงสร้างศูนย์บรรณสารและสื่อการศึกษา มหาวิทยาลัยเทคโนโลยีสุรนารี
แผนผังโครงสร้างศูนย์บรรณสารและสื่อการศึกษา มหาวิทยาลัยเทคโนโลยีสุรนารี
โครงสร้างการบริหารงานศูนย์บริการการศึกษา มหาวิทยาลัยเทคโนโลยีสุรนารี
แผนภาพโครงสร้างการบริหารงานศูนย์บริการการศึกษา มหาวิทยาลัยเทคโนโลยีสุรนารี
โครงสร้างศูนย์เครื่องมือวิทยาศาสตร์และเทคโนโลยี มหาวิทยาลัยเทคโนโลยีสุรนารี
แผนผังโครงสร้างศูนย์เครื่องมือวิทยาศาสตร์และเทคโนโลยี มหาวิทยาลัยเทคโนโลยีสุรนารี
โครงสร้างองค์กรศูนย์คอมพิวเตอร์ (ศค.) มหาวิทยาลัยเทคโนโลยีสุรนารี
แผนผังโครงสร้างองค์กรศูนย์คอมพิวเตอร์ (ศค.) มหาวิทยาลัยเทคโนโลยีสุรนารี
โครงสร้างองค์กรศูนย์กิจการนานาชาติ (ศกน.) มหาวิทยาลัยเทคโนโลยีสุรนารี
แผนผังโครงสร้างองค์กรศูนย์กิจการนานาชาติ (ศกน.) มหาวิทยาลัยเทคโนโลยีสุรนารี
โครงสร้างบุคลากรสถาบันวิจัยและพัฒนา (สบวพ.) มหาวิทยาลัยเทคโนโลยีสุรนารี
แผนผังโครงสร้างบุคลากรสถาบันวิจัยและพัฒนา (สบวพ.) มหาวิทยาลัยเทคโนโลยีสุรนารี
โครงสร้างสำนักวิชาสำนักวิชาทันตแพทยศาสตร์ (สวทพ.) มหาวิทยาลัยเทคโนโลยีสุรนารี
แผนผังโครงสร้างสำนักวิชาสำนักวิชาทันตแพทยศาสตร์ (สวทพ.) มหาวิทยาลัยเทคโนโลยีสุรนารี
โครงสร้างองค์กรและการบริหาร สำนักวิชาแพทยศาสตร์ (สวพ.) มหาวิทยาลัยเทคโนโลยีสุรนารี
แผนผังโครงสร้างองค์กรและการบริหาร สำนักวิชาแพทยศาสตร์ (สวพ.) มหาวิทยาลัยเทคโนโลยีสุรนารี
โครงสร้างองค์กรและการบริหารสำนักวิชาพยาบาลศาสตร์ (สวพย.) มหาวิทยาลัยเทคโนโลยีสุรนารี
แผนผังโครงสร้างองค์กรและการบริหารสำนักวิชาพยาบาลศาสตร์ (สวพย.) มหาวิทยาลัยเทคโนโลยีสุรนารี
โครงสร้างองค์กรและการบริหาร สำนักวิชาวิศวกรรมศาสตร์ (สววศ.) มหาวิทยาลัยเทคโนโลยีสุรนารี
แผนผังโครงสร้างองค์กรและการบริหาร สำนักวิชาวิศวกรรมศาสตร์ (สววศ.) มหาวิทยาลัยเทคโนโลยีสุรนารี
โครงสร้างองค์กรและการบริหารสำนักวิชาเทคโนโลยีสังคม (สวทส.) มหาวิทยาลัยเทคโนโลยีสุรนารี
แผนผังโครงสร้างองค์กรและการบริหารสำนักวิชาเทคโนโลยีสังคม (สวทส.) มหาวิทยาลัยเทคโนโลยีสุรนารี
โครงสร้างองค์กรและการบริหาร สำนักวิชาเทคโนโลยีการเกษตร (สวทก.) มหาวิทยาลัยเทคโนโลยีสุรนารี
แผนผังโครงสร้างองค์กรและการบริหาร สำนักวิชาเทคโนโลยีการเกษตร (สวทก.) มหาวิทยาลัยเทคโนโลยีสุรนารี
โครงสร้างองค์กรและการบริหาร สำนักวิชาวิทยาศาสตร์ (สวว.) มหาวิทยาลัยเทคโนโลยีสุรนารี
แผนผังโครงสร้างองค์กรและการบริหาร สำนักวิชาวิทยาศาสตร์ (สวว.) มหาวิทยาลัยเทคโนโลยีสุรนารี
โครงสร้างองค์กรและการบริหาร โครงการจัดตั้งศูนย์ปฏิบัติการวิจัยรังสีรักษาจากโบรอนจับยึดนิวตรอน (ศวบน.)
แผนผังโครงสร้างองค์กรและการบริหาร โครงการจัดตั้งศูนย์ปฏิบัติการวิจัยรังสีรักษาจากโบรอนจับยึดนิวตรอน (ศวบน.)
โครงสร้างและการบริหารสถานศึกษาค้นคว้าการเรียนรู้วิทยาศาสตร์ เทคโนโลยีและภาษา
แผนผังโครงสร้างและการบริหารสถานศึกษาค้นคว้าการเรียนรู้วิทยาศาสตร์ เทคโนโลยีและภาษา
csv
json-table
ods
tsv
txt
of 16
301–325 of 390