โครงสร้างการบริหารมหาวิทยาลัยบูรพา
Item
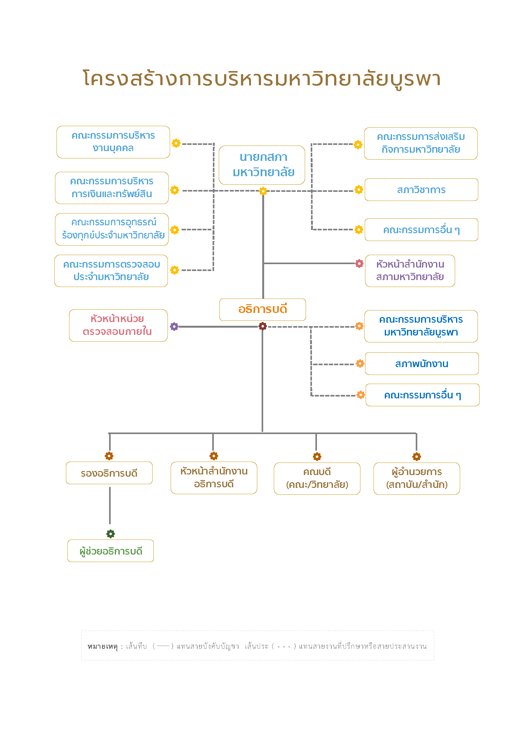
- ชื่อเรื่อง
- โครงสร้างการบริหารมหาวิทยาลัยบูรพา
- ผู้สร้าง/เจ้าของผลงาน
- มหาวิทยาลัยบูรพา
- คำอธิบายรายละเอียดของเอกสาร
- แผนผังโครงสร้างการบริหารมหาวิทยาลัยบูรพา
- วัน/เดือน/ปีที่ผลิตเอกสาร
- 2022
- วันที่บันทึกข้อมูล
- 2023-10-19
- สิทธิ์การเข้าถึง
- เอกสารนี้ใช้สัญญาอนุญาตครีเอทีฟคอมมอนส์แบบ แสดงที่มา-ไม่ใช้เพื่อการค้า-ไม่ดัดแปลง 4.0 ประเทศไทย (CC BY-NC-ND 4.0)
- ประเภท
- Text
- รูปแบบ
- html
- ต้นฉบับ/แหล่งที่มา
- https://www.buu.ac.th/aboutus/frontend/board
- ภาษา
- th
- รหัส หรือตัวบ่งชี้เอกสาร
- https://www.buu.ac.th/public/frontend/images/aboutus/ManagementStructure-2565.png
- ลิขสิทธิ์
- เอกสารนี้เป็นการเข้าถึงแบบเปิด ใช้แบ่งปันและใช้งานภายใต้เงื่อนไขของใบอนุญาตครีเอทีฟคอมมอนส์ได้
- เจ้าของลิขสิทธิ์
- กระทรวงการอุดมศึกษา วิทยาศาสตร์ วิจัยและนวัตกรรม
- สัญญาอนุญาตในการเข้าถึง
- เอกสารนี้ใช้สัญญาอนุญาตครีเอทีฟคอมมอนส์ 4.0 ประเทศไทย
- แสดงTimeline [1=ช่วง1 พ.ศ.2432:คศ.1889],[2=ช่วง2 พ.ศ.2514:คศ.1971],[3=ช่วง 3 พ.ศ.2546:คศ.2003],[4=ช่วง4 พ.ศ.2562:คศ.2019]
- 1
- ปี-เดือน-วัน (1902-12-01) แสดงใน Timeline
- 2022
- ข้อมูล สำหรับแสดง ( เช่น พ.ศ.2445 )
- พ.ศ.2565
New Tags
Position: 4286 (15 views)

