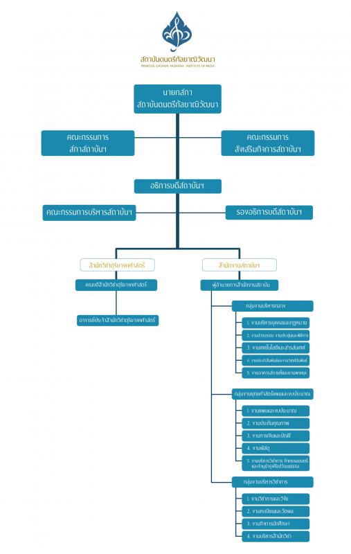
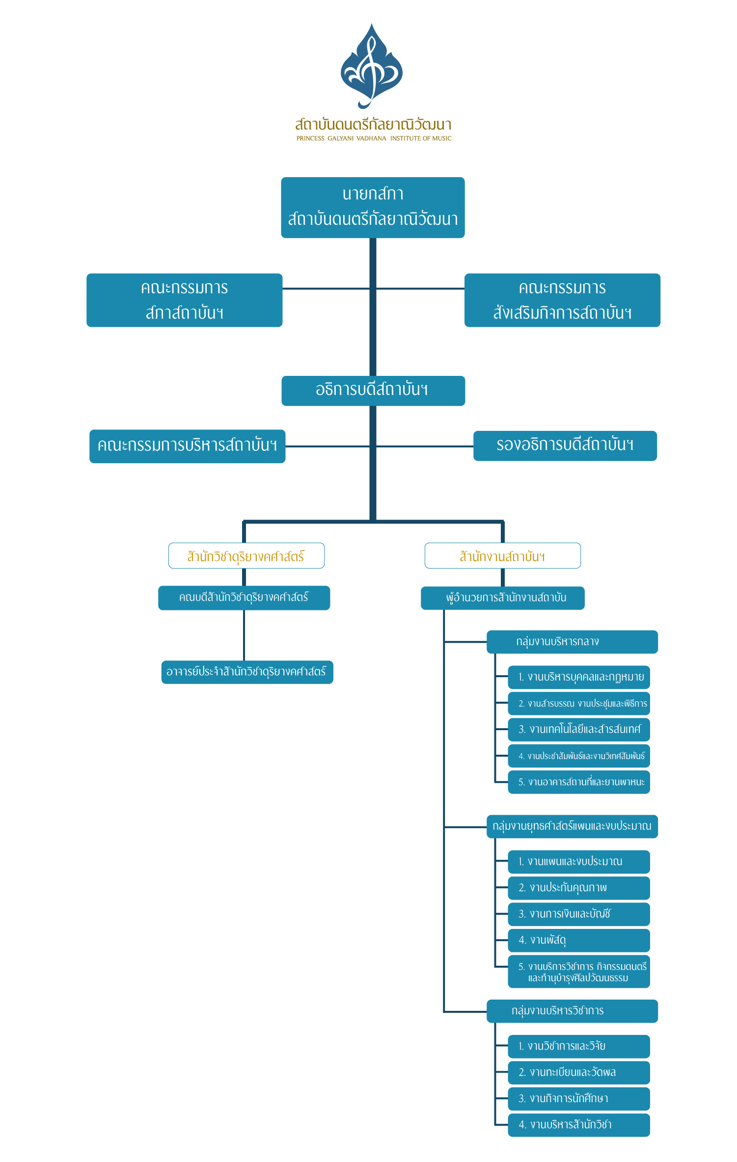
โครงสร้างการบริหารงานสถาบันดนตรีกัลยาณิวัฒนา
Item
- ชื่อเรื่อง
- โครงสร้างการบริหารงานสถาบันดนตรีกัลยาณิวัฒนา
- ผู้สร้าง/เจ้าของผลงาน
- สถาบันดนตรีกัลยาณิวัฒนา
- คำอธิบายรายละเอียดของเอกสาร
- แผนผังโครงสร้างการบริหารงานสถาบันดนตรีกัลยาณิวัฒนา
- วันที่บันทึกข้อมูล
- 2023-11-05
- สิทธิ์การเข้าถึง
- เอกสารนี้ใช้สัญญาอนุญาตครีเอทีฟคอมมอนส์แบบ แสดงที่มา-ไม่ใช้เพื่อการค้า-ไม่ดัดแปลง 4.0 ประเทศไทย (CC BY-NC-ND 4.0)
- ประเภท
- Text
- รูปแบบ
- html
- ต้นฉบับ/แหล่งที่มา
- https://www.pgvim.ac.th/th/about/structure.php
- ภาษา
- th
- รหัส หรือตัวบ่งชี้เอกสาร
- https://www.pgvim.ac.th/th/images/about/administrative_structure.jpg
- ลิขสิทธิ์
- เอกสารนี้เป็นการเข้าถึงแบบเปิด ใช้แบ่งปันและใช้งานภายใต้เงื่อนไขของใบอนุญาตครีเอทีฟคอมมอนส์ได้
- เจ้าของลิขสิทธิ์
- กระทรวงการอุดมศึกษา วิทยาศาสตร์ วิจัยและนวัตกรรม
- สัญญาอนุญาตในการเข้าถึง
- เอกสารนี้ใช้สัญญาอนุญาตครีเอทีฟคอมมอนส์ 4.0 ประเทศไทย
New Tags
Position: 4386 (18 views)

