โครงสร้างการบริหารงาน มหาวิทยาลัยราชภัฏร้อยเอ็ด
Item
- ผู้สร้าง/เจ้าของผลงาน
- มหาวิทยาลัยราชภัฏร้อยเอ็ด
- คำอธิบายรายละเอียดของเอกสาร
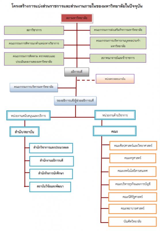
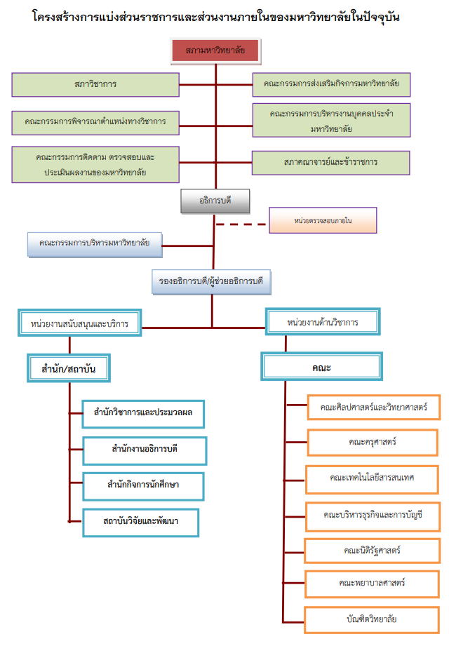
- แผนผังโครงสร้างการบริหารงาน มหาวิทยาลัยราชภัฏร้อยเอ็ด เป็นโครงสร้างการแบ่งส่วนราชการและส่วนงานภายในมหาวิทยาลัยในปัจจุบัน
- วัน/เดือน/ปีที่ผลิตเอกสาร
- 2021-08-27
- วันที่บันทึกข้อมูล
- 2023-11-29
- สิทธิ์การเข้าถึง
- เอกสารนี้ใช้สัญญาอนุญาตครีเอทีฟคอมมอนส์แบบ แสดงที่มา-ไม่ใช้เพื่อการค้า-ไม่ดัดแปลง 4.0 ประเทศไทย (CC BY-NC-ND 4.0)
- ประเภท
- Text
- รูปแบบ
- html
- ต้นฉบับ/แหล่งที่มา
- https://www.reru.ac.th/abouts/101/
- ภาษา
- th
- รหัส หรือตัวบ่งชี้เอกสาร
- https://www.reru.ac.th/abouts/101/
- ลิขสิทธิ์
- เอกสารนี้เป็นการเข้าถึงแบบเปิด ใช้แบ่งปันและใช้งานภายใต้เงื่อนไขของใบอนุญาตครีเอทีฟคอมมอนส์ได้
- เจ้าของลิขสิทธิ์
- กระทรวงการอุดมศึกษา วิทยาศาสตร์ วิจัยและนวัตกรรม
- สัญญาอนุญาตในการเข้าถึง
- เอกสารนี้ใช้สัญญาอนุญาตครีเอทีฟคอมมอนส์ 4.0 ประเทศไทย
New Tags
Position: 3275 (23 views)

