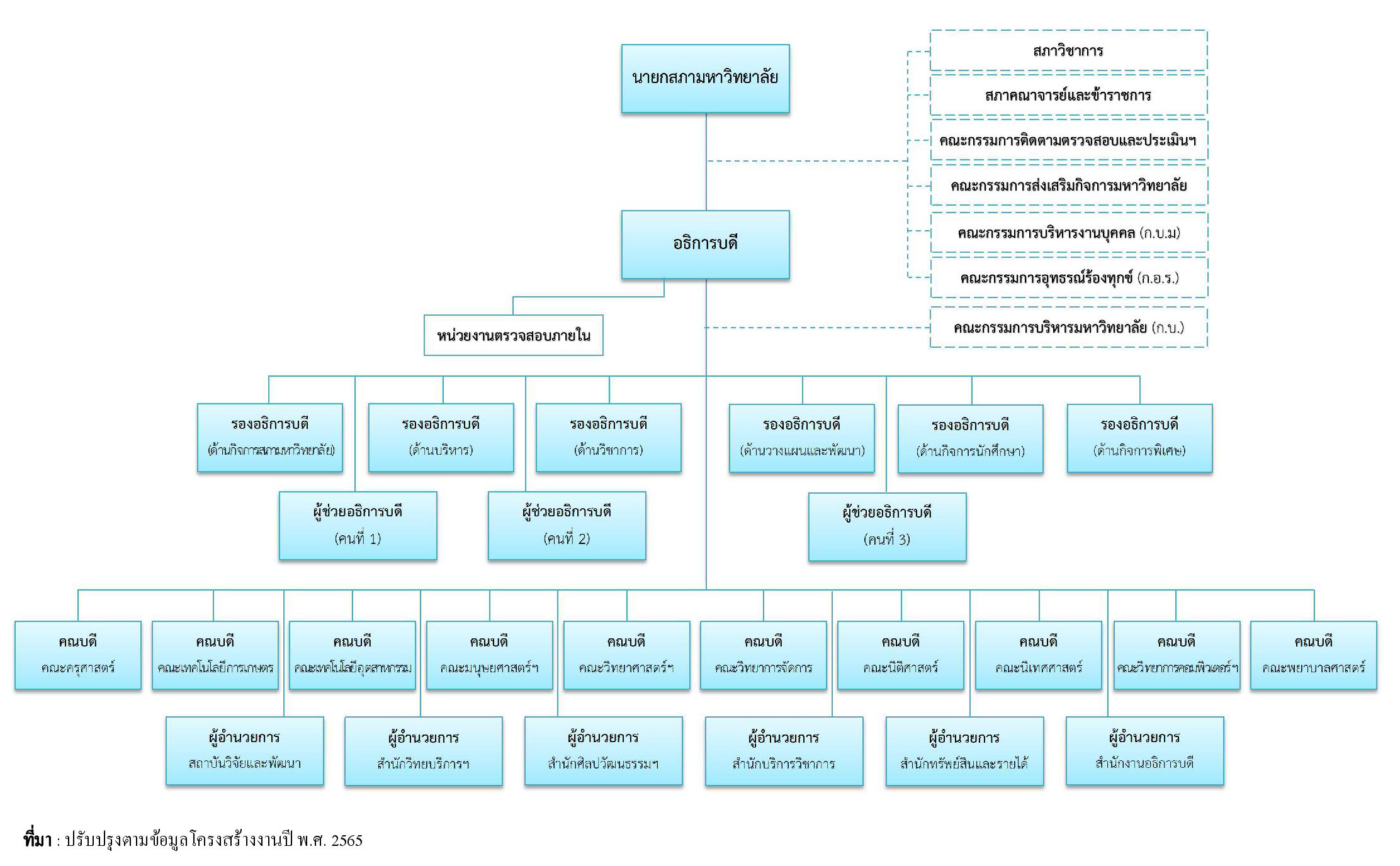
โครงสร้างการบริหารงานมหาวิทยาลัยราชภัฏรำไพรรณี
Item
- ผู้สร้าง/เจ้าของผลงาน
- มหาวิทยาลัยราชภัฏรำไพรรณี
- คำอธิบายรายละเอียดของเอกสาร
- แผนผังโครงสร้างการบริหารงานมหาวิทยาลัยราชภัฏรำไพรรณี
- วัน/เดือน/ปีที่ผลิตเอกสาร
- 2022
- วันที่บันทึกข้อมูล
- 2023-11-29
- สิทธิ์การเข้าถึง
- เอกสารนี้ใช้สัญญาอนุญาตครีเอทีฟคอมมอนส์แบบ แสดงที่มา-ไม่ใช้เพื่อการค้า-ไม่ดัดแปลง 4.0 ประเทศไทย (CC BY-NC-ND 4.0)
- ประเภท
- Text
- รูปแบบ
- html
- ต้นฉบับ/แหล่งที่มา
- https://council.rbru.ac.th/stru?stru=university
- ภาษา
- th
- รหัส หรือตัวบ่งชี้เอกสาร
- https://council.rbru.ac.th/stru?stru=university
- ลิขสิทธิ์
- เอกสารนี้เป็นการเข้าถึงแบบเปิด ใช้แบ่งปันและใช้งานภายใต้เงื่อนไขของใบอนุญาตครีเอทีฟคอมมอนส์ได้
- เจ้าของลิขสิทธิ์
- กระทรวงการอุดมศึกษา วิทยาศาสตร์ วิจัยและนวัตกรรม
- สัญญาอนุญาตในการเข้าถึง
- เอกสารนี้ใช้สัญญาอนุญาตครีเอทีฟคอมมอนส์ 4.0 ประเทศไทย
New Tags
Position: 4664 (12 views)

