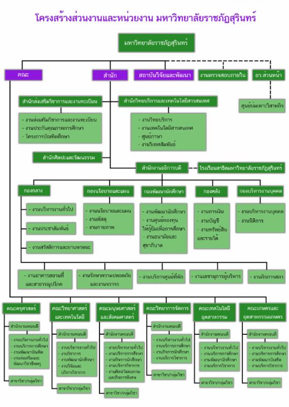
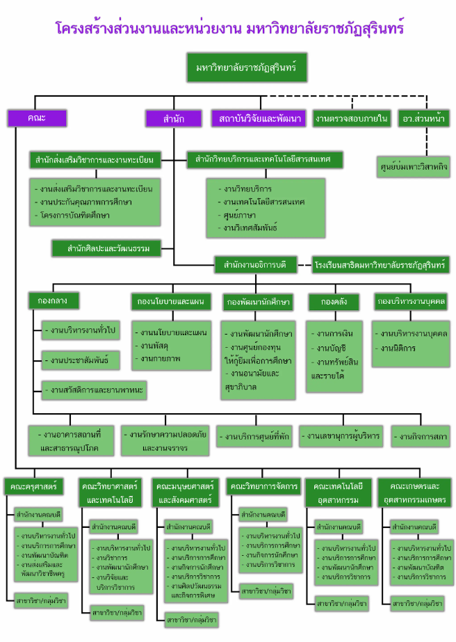
โครงสร้างส่วนงานและหน่วยงานมหาวิทยาลัยราชภัฏสุรินทร์
Item
- ผู้สร้าง/เจ้าของผลงาน
- มหาวิทยาลัยราชภัฏสุรินทร์
- คำอธิบายรายละเอียดของเอกสาร
- แผนผังโครงสร้างส่วนงานและหน่วยงานมหาวิทยาลัยราชภัฏสุรินทร์
- วันที่บันทึกข้อมูล
- 2023-11-29
- สิทธิ์การเข้าถึง
- เอกสารนี้ใช้สัญญาอนุญาตครีเอทีฟคอมมอนส์แบบ แสดงที่มา-ไม่ใช้เพื่อการค้า-ไม่ดัดแปลง 4.0 ประเทศไทย (CC BY-NC-ND 4.0)
- ประเภท
- Text
- รูปแบบ
- html
- ภาษา
- th
- รหัส หรือตัวบ่งชี้เอกสาร
- https://www.srru.ac.th/_next/image?url=%2Fimages%2Fsrru%2F%E0%B9%82%E0%B8%84%E0%B8%A3%E0%B8%87%E0%B8%AA%E0%B8%A3%E0%B9%89%E0%B8%B2%E0%B8%87%E0%B8%AA%E0%B9%88%E0%B8%A7%E0%B8%99%E0%B8%87%E0%B8%B2%E0%B8%99.jpeg&w=2048&q=75
- ลิขสิทธิ์
- เอกสารนี้เป็นการเข้าถึงแบบเปิด ใช้แบ่งปันและใช้งานภายใต้เงื่อนไขของใบอนุญาตครีเอทีฟคอมมอนส์ได้
- เจ้าของลิขสิทธิ์
- กระทรวงการอุดมศึกษา วิทยาศาสตร์ วิจัยและนวัตกรรม
- สัญญาอนุญาตในการเข้าถึง
- เอกสารนี้ใช้สัญญาอนุญาตครีเอทีฟคอมมอนส์ 4.0 ประเทศไทย
New Tags
Position: 3499 (20 views)

