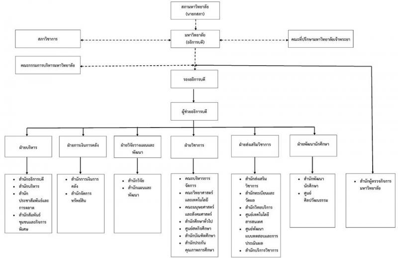
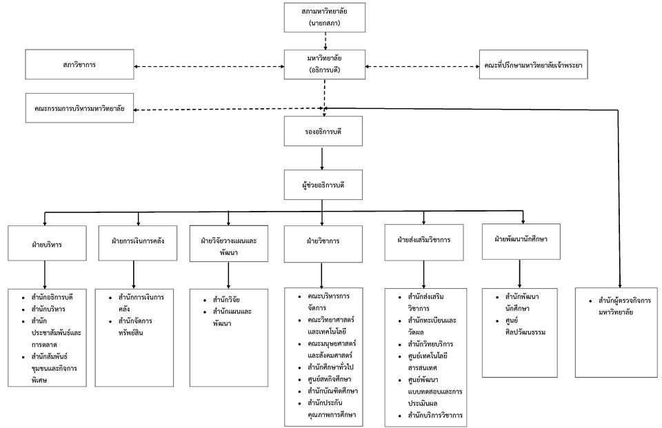
โครงสร้างองค์กรมหาวิทยาลัยเจ้าพระยา
Item
- ชื่อเรื่อง
- โครงสร้างองค์กรมหาวิทยาลัยเจ้าพระยา
- ผู้สร้าง/เจ้าของผลงาน
- มหาวิทยาลัยเจ้าพระยา
- คำอธิบายรายละเอียดของเอกสาร
- โครงสร้างองค์กรมหาวิทยาลัยเจ้าพระยา
- วันที่บันทึกข้อมูล
- 2023-12-10
- สิทธิ์การเข้าถึง
- เอกสารนี้ใช้สัญญาอนุญาตครีเอทีฟคอมมอนส์แบบ แสดงที่มา-ไม่ใช้เพื่อการค้า-ไม่ดัดแปลง 4.0 ประเทศไทย (CC BY-NC-ND 4.0)
- ประเภท
- Text
- รูปแบบ
- html
- ต้นฉบับ/แหล่งที่มา
- http://www.cpu.ac.th/detail/structure-19
- ภาษา
- th
- รหัส หรือตัวบ่งชี้เอกสาร
- http://www.cpu.ac.th/detail/structure-19
- ลิขสิทธิ์
- เอกสารนี้เป็นการเข้าถึงแบบเปิด ใช้แบ่งปันและใช้งานภายใต้เงื่อนไขของใบอนุญาตครีเอทีฟคอมมอนส์ได้
- เจ้าของลิขสิทธิ์
- กระทรวงการอุดมศึกษา วิทยาศาสตร์ วิจัยและนวัตกรรม
- สัญญาอนุญาตในการเข้าถึง
- เอกสารนี้ใช้สัญญาอนุญาตครีเอทีฟคอมมอนส์ 4.0 ประเทศไทย
New Tags
Position: 4762 (11 views)

