Skip to main content
Menu
หน้าหลัก
รายการข้อมูล
คอลเล็กชั่น
กลุ่มคำค้น
เกี่ยวกับเรา
WeBPortal
Search
Items
Tag
มรภ
of 2
1–25 of 38
Advanced search
Created
Resource class
Title
Ascending
Descending
Sort
โครงสร้างมหาวิทยาลัยราชภัฏอุบลราชธานี
แผนผังโครงสร้างมหาวิทยาลัยราชภัฏอุบลราชธานี
โครงสร้างองค์กรและโครงสร้างบริหารมหาวิทยาลัยราชภัฏอุตรดิตถ์
แผนผังโครงสร้างองค์กรและโครงสร้างการบริหาร ของมหาวิทยาลัยราชภัฏอุตรดิตถ์
โครงสร้างการบริหารมหาวิทยาลัยราชภัฏอุดรธานี
แผนผังโครงสร้างการบริหารมหาวิทยาลัยราชภัฏอุดรธานี
โครงสร้างการแบ่งส่วนราชการภายในมหาวิทยาลัยราชภัฎหมู่บ้านจอมบึง
แผนผังโครงสร้างการแบ่งส่วนราชการภายในมหาวิทยาลัยราชภัฎหมู่บ้านจอมบึง
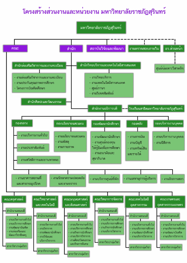
โครงสร้างส่วนงานและหน่วยงานมหาวิทยาลัยราชภัฏสุรินทร์
แผนผังโครงสร้างส่วนงานและหน่วยงานมหาวิทยาลัยราชภัฏสุรินทร์
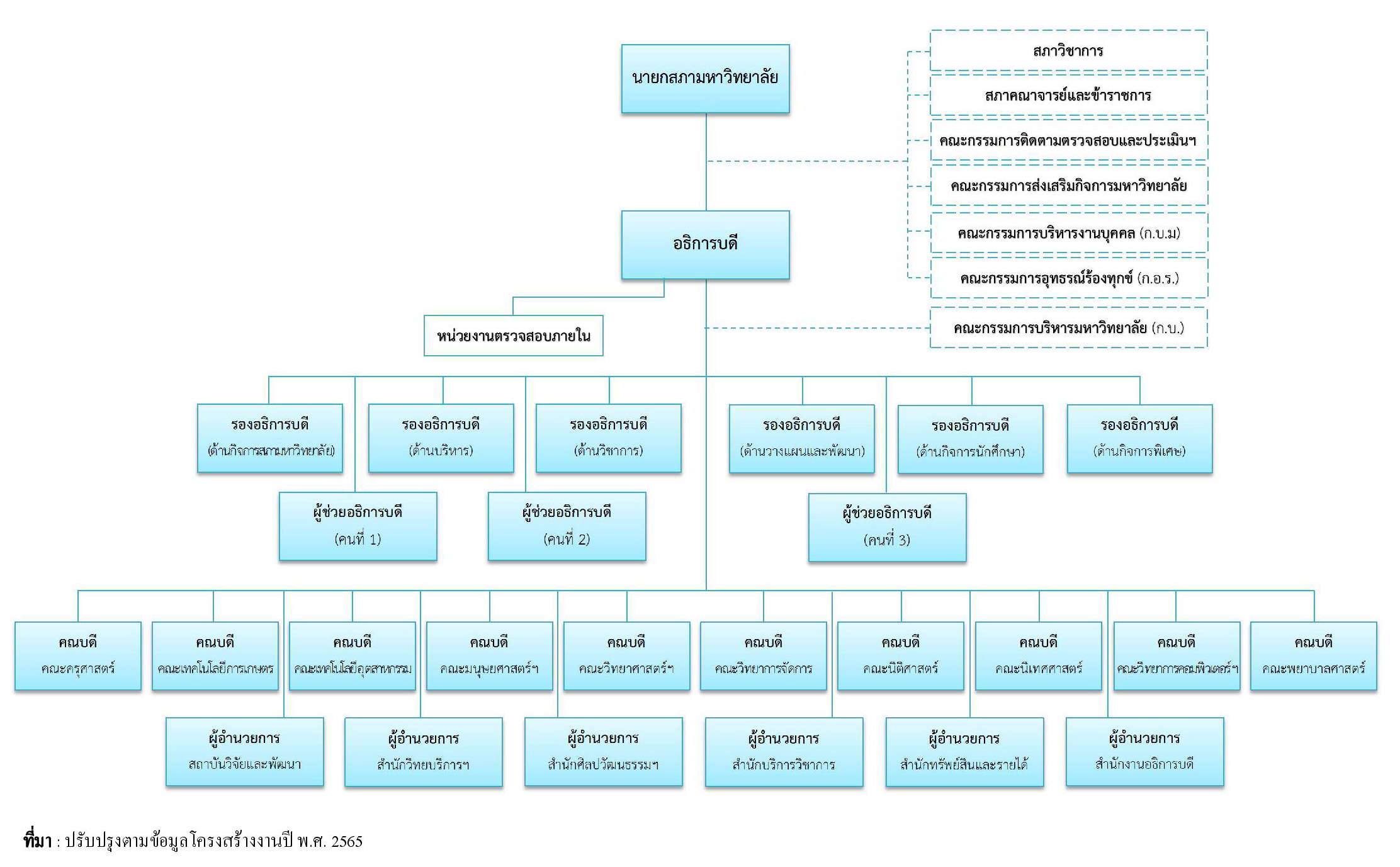
โครงสร้างการบริหารงานมหาวิทยาลัยราชภัฏสุราษฎร์ธานี
แผนผังโครงสร้างการบริหารงานมหาวิทยาลัยราชภัฏสุราษฎร์ธานี
โครงสร้างองค์กรมหาวิทยาลัยราชภัฏสวนสุนันทา
แผนผังโครงสร้างองค์กรมหาวิทยาลัยราชภัฏสวนสุนันทา
โครงสร้างมหาวิทยาลัยราชภัฏสวนดุสิต
แผนผังโครงสร้างมหาวิทยาลัยราชภัฏสวนดุสิต
โครงสร้างองค์กรของมหาวิทยาลัยราชภัฏสงขลา
แผนผังโครงสร้างองค์กรของมหาวิทยาลัยราชภัฏสงขลา
โครงสร้างมหาวิทยาลัยราชภัฏสกลนคร
แผนผังโครงสร้างมหาวิทยาลัยราชภัฏสกลนคร
โครงสร้างการแบ่งส่วนราชการ มหาวิทยาลัยราชภัฏศรีสะเกษ
แผนผังโครงสร้างการแบ่งส่วนราชการ มหาวิทยาลัยราชภัฏศรีสะเกษ
โครงสร้างการแบ่งส่วนราชการ มหาวิทยาลัยราชภัฏวไลยอลงกรณ์ ในพระบรมราชูปถัมภ์
แผนผังโครงสร้างการแบ่งส่วนราชการ มหาวิทยาลัยราชภัฏวไลยอลงกรณ์ ในพระบรมราชูปถัมภ์
โครงสร้างองค์กร มหาวิทยาลัยราชภัฏเลย
แผนผังโครงสร้างองค์กร มหาวิทยาลัยราชภัฏเลย
โครงสร้างการบริหารมหาวิทยาลัยราชภัฏลำปาง
แผนผังโครงสร้างการบริหารมหาวิทยาลัยราชภัฏลำปาง
โครงสร้างการบริหารงานมหาวิทยาลัยราชภัฏรำไพรรณี
แผนผังโครงสร้างการบริหารงานมหาวิทยาลัยราชภัฏรำไพรรณี
โครงสร้างองค์การ มหาวิทยาลัยราชภัฏราชนครินทร์
แผนผังโครงสร้างองค์การ มหาวิทยาลัยราชภัฏราชนครินทร์
โครงสร้างการบริหารงาน มหาวิทยาลัยราชภัฏร้อยเอ็ด
แผนผังโครงสร้างการบริหารงาน มหาวิทยาลัยราชภัฏร้อยเอ็ด เป็นโครงสร้างการแบ่งส่วนราชการและส่วนงานภายในมหาวิทยาลัยในปัจจุบัน
โครงสร้างการจัดองค์กร มหาวิทยาลัยราชภัฏยะลา
แผนผังโครงสร้างการจัดองค์กร มหาวิทยาลัยราชภัฏยะลา
โครงสร้างการบริหารมหาวิทยาลัยราชภัฏมหาสารคาม
แผนผังโครงสร้างการบริหารมหาวิทยาลัยราชภัฏมหาสารคาม
โครงสร้างองค์กรมหาวิทยาลัยราชภัฏภูเก็ต
แผนผังโครงสร้างองค์กรมหาวิทยาลัยราชภัฏภูเก็ต
โครงสร้างและการบริหารงานของมหาวิทยาลัยราชภัฏเพชรบูรณ์
แผนภาพโครงสร้างการแบ่งส่วนราชการและการบริหารงานของมหาวิทยาลัยราชภัฏเพชรบูรณ์
โครงสร้างการบริหาร และการแบ่งส่วนราชการ มหาวิทยาลัยราชภัฏเพชรบุรี
แผนภาพโครงสร้างการบริหาร และการแบ่งส่วนราชการ มหาวิทยาลัยราชภัฏเพชรบุรี
โครงสร้างหน่วยงานมหาวิทยาลัยราชภัฏพิบูลสงคราม (ฉบับที่ 2)
เอกสารโครงสร้างหน่วยงานมหาวิทยาลัยราชภัฏพิบูลสงคราม (ฉบับที่ 2) ตามประกาศมหาวิทยาลัยราชภัฏพิบูลสงคราม เรื่อง การแบ่งส่วนราชการภายในของมหาวิทยาลัยราชภัฏพิบูลสงคราม (ฉบับที่ 2) ประกาศ ณ วันที่ 26 สิงหาคม พ.ศ. 2566 (ตั้งแต่วันที่ 1 ตุลาคม พ.ศ. 2566 เป็นต้นไป) โครงสร้างการแบ่งส่วนงานภายในและโครงสร้างอัตรากำลัง/ตำแหน่ง ในสังกัดสำนักงานอธิการบดี มหาวิทยาลัยราชภัฏพิบูลสงคราม ตามมติที่ประชุมสภามหาวิทยาลัยราชภัฏพิบูลสงคราม ในคราวประชุมครั้งที่ 206 (8/2566) เมื่อวันที่ 26 สิงหาคม 2566
โครงสร้างการแบ่งส่วนราชการภายในมหาวิทยาลัยราชภัฏพระนครศรีอยุธยา
แผนภาพโครงสร้างการแบ่งส่วนราชการภายในมหาวิทยาลัยราชภัฏพระนครศรีอยุธยา
โครงสร้างการแบ่งส่วนราชการของมหาวิทยาลัยราชภัฏพระนคร
แผนภาพโครงสร้างการแบ่งส่วนราชการของมหาวิทยาลัยราชภัฏพระนคร
csv
json-table
ods
tsv
txt
of 2
1–25 of 38