Skip to main content
Menu
หน้าหลัก
รายการข้อมูล
คอลเล็กชั่น
กลุ่มคำค้น
เกี่ยวกับเรา
WeBPortal
Search
Items
Tag
ราชมงคล
of 1
1–9 of 9
Advanced search
Created
Resource class
Title
Ascending
Descending
Sort
โครงสร้างองค์กรมหาวิทยาลัยเทคโนโลยีราชมงคลอีสาน
แผนผังโครงสร้างองค์กรมหาวิทยาลัยเทคโนโลยีราชมงคลอีสาน
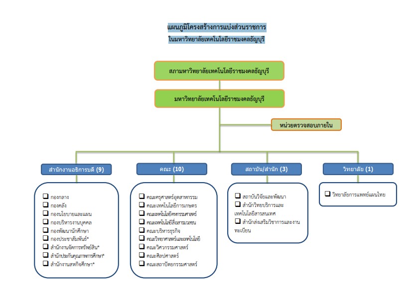
แผนภูมิโครงสร้างมหาวิทยาลัยเทคโนโลยีราชมงคลสุวรรณภูมิ
แผนภูมิโครงสร้างมหาวิทยาลัยเทคโนโลยีราชมงคลสุวรรณภูมิ
แผนภูมิโครงสร้างการจัดแบ่งส่วนราชการมหาวิทยาลัยเทคโนโลยีราชมงคลศรีวิชัย
แผนภูมิโครงสร้างการจัดแบ่งส่วนราชการมหาวิทยาลัยเทคโนโลยีราชมงคลศรีวิชัย
โครงสร้างการบริหารมหาวิทยาลัยเทคโนโลยีราชมงคลล้านนา
แผนผังโครงสร้างการบริหารมหาวิทยาลัยเทคโนโลยีราชมงคลล้านนา
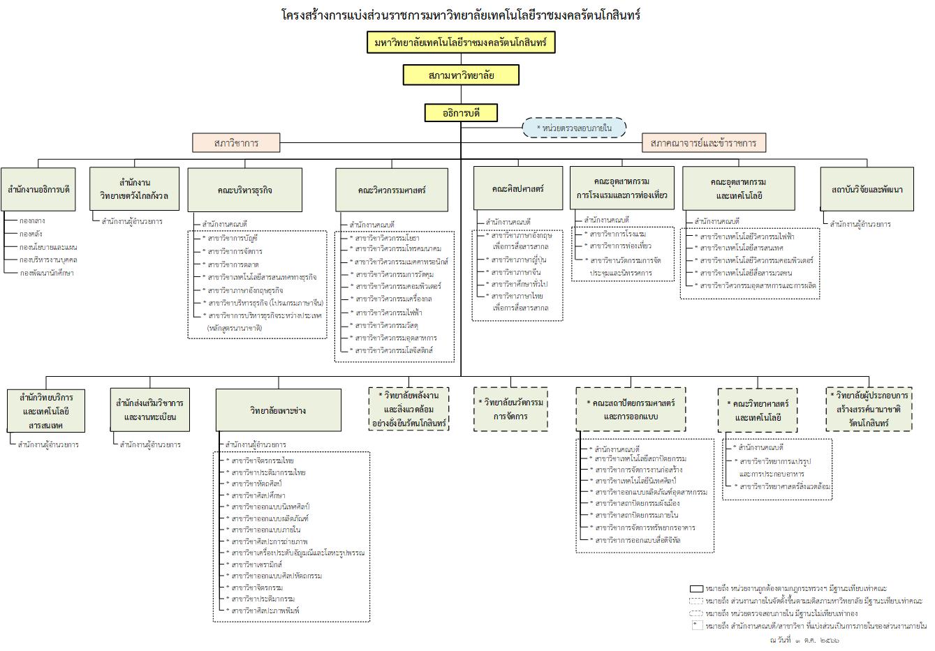
โครงสร้างการแบ่งส่วนราชการมหาวิทยาลัยเทคโนโลยีราชมงคลรัตนโกสินทร์
แผนผังโครงสร้างการแบ่งส่วนราชการมหาวิทยาลัยเทคโนโลยีราชมงคลรัตนโกสินทร์
แผนภูมิโครงสร้างการแบ่งส่วนราชการมหาวิทยาลัยเทคโนโลยีราชมงคลพระนคร
แผนภูมิโครงสร้างการแบ่งส่วนราชการมหาวิทยาลัยเทคโนโลยีราชมงคลพระนคร
แผนภูมิโครงสร้างการแบ่งส่วนราชการในมหาวิทยาลัยเทคโนโลยีราชมงคลธัญบุรี
แผนภูมิโครงสร้างการแบ่งส่วนราชการในมหาวิทยาลัยเทคโนโลยีราชมงคลธัญบุรี
โครงสร้างมหาวิทยาลัยเทคโนโลยีราชมงคลตะวันออก
แผนผังโครงสร้างมหาวิทยาลัยเทคโนโลยีราชมงคลตะวันออก
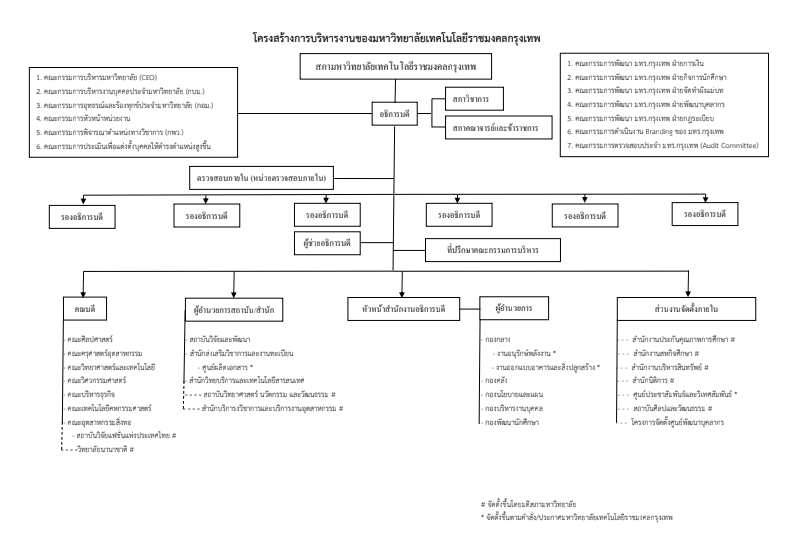
โครงสร้างการบริหารงานของมหาวิทยาลัยเทคโนโลยีราชมงคลกรุงเทพ
แผนผังโครงสร้างการบริหารงานของมหาวิทยาลัยเทคโนโลยีราชมงคลกรุงเทพ
csv
json-table
ods
tsv
txt
of 1
1–9 of 9