Skip to main content
Menu
หน้าหลัก
รายการข้อมูล
คอลเล็กชั่น
กลุ่มคำค้น
เกี่ยวกับเรา
WeBPortal
Search
Items
Tag
ร้อยเอ็ด
of 1
1–1 of 1
Advanced search
Created
Resource class
Title
Ascending
Descending
Sort
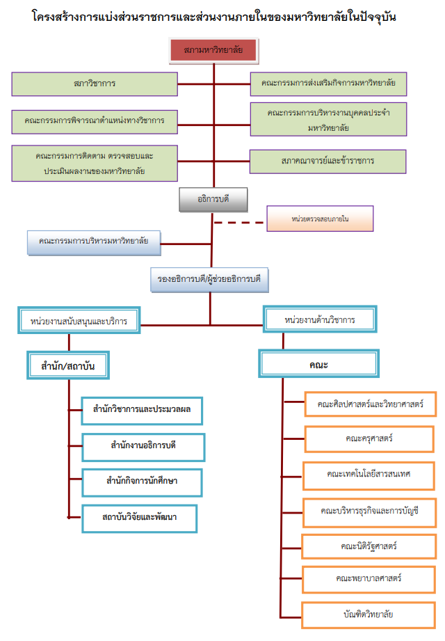
โครงสร้างการบริหารงาน มหาวิทยาลัยราชภัฏร้อยเอ็ด
แผนผังโครงสร้างการบริหารงาน มหาวิทยาลัยราชภัฏร้อยเอ็ด เป็นโครงสร้างการแบ่งส่วนราชการและส่วนงานภายในมหาวิทยาลัยในปัจจุบัน
csv
json-table
ods
tsv
txt
of 1
1–1 of 1