Skip to main content
Menu
หน้าหลัก
รายการข้อมูล
คอลเล็กชั่น
กลุ่มคำค้น
เกี่ยวกับเรา
WeBPortal
Search
Items
Tag
สำนักบริหารวิรัชกิจและเครือข่ายนานาชาติ
of 1
1–1 of 1
Advanced search
Created
Resource class
Title
Ascending
Descending
Sort
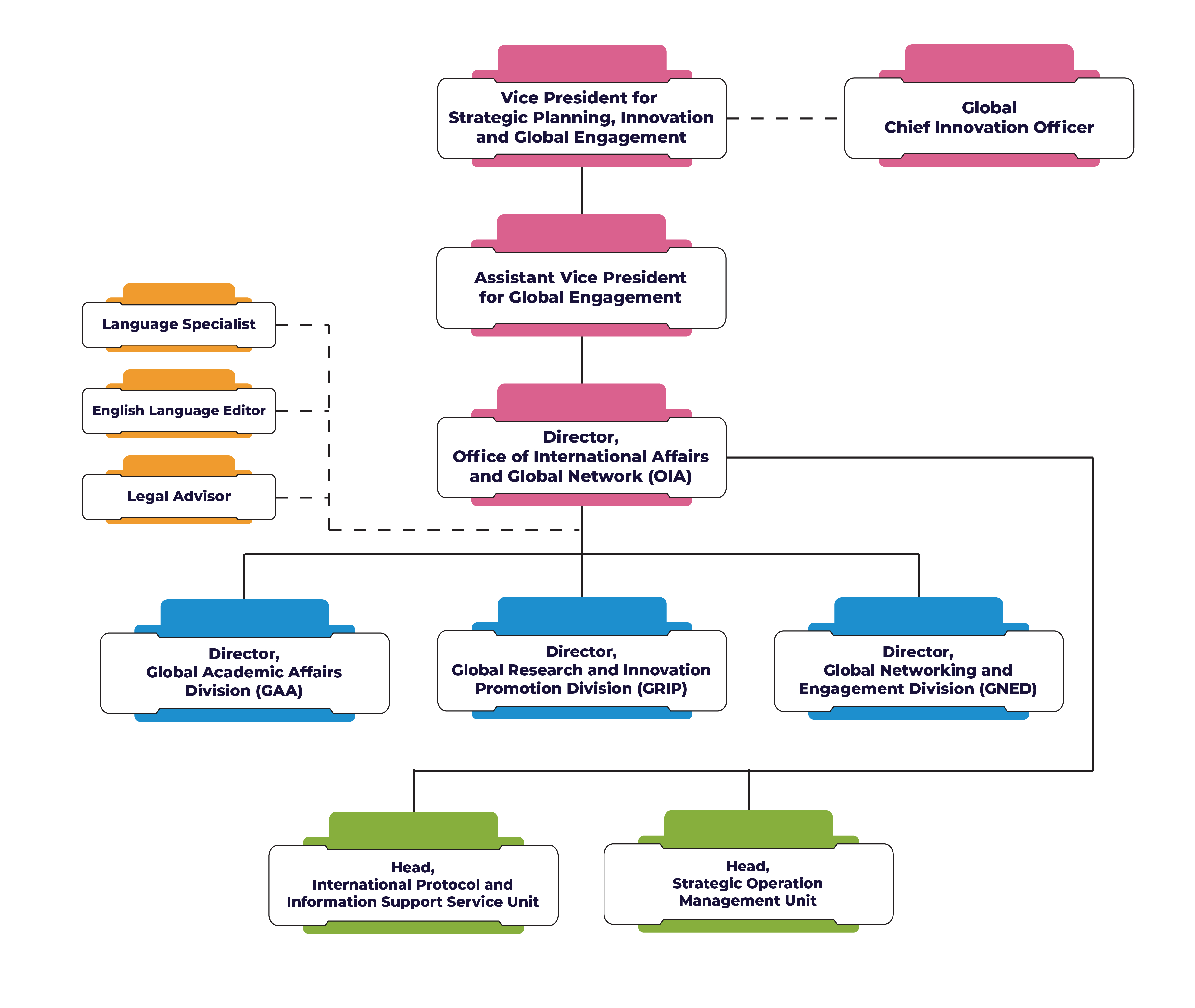
โครงสร้างองค์กรสำนักบริหารวิรัชกิจและเครือข่ายนานาชาติ จุฬาลงกรณ์มหาวิทยาลัย
แผนผังโครงสร้างองค์กรสำนักบริหารวิรัชกิจและเครือข่ายนานาชาติ จุฬาลงกรณ์มหาวิทยาลัย
csv
json-table
ods
tsv
txt
of 1
1–1 of 1